MWW
Practice
Where Vision Becomes Practice.
A Major Update to MWW Practice Is Coming
Over the past months, Me-We-World has made significant progress in developing a new, integrated approach that brings together system intelligence (Lean, Blockchain & governance-by-design) and human relational intelligence (STUART, Warm Data, somatic awareness).
This evolution — which we call the Double Lens — expands and strengthens the original MWW framework, making it applicable to complex societal and organisational challenges such as energy transitions, care systems, public services, education, and community governance.
Currently, the content on this page represents only one aspect of the MWW practice.
We are therefore working behind the scenes on a major update to the entire Practice section, which will include:
-
full integration of the Double Lens methodology,
-
an expanded and upgraded Toolkit Cycle,
-
renewed descriptions of Ritualising, Sharing, and Imagining based on the latest MWW developments,
-
and the introduction of the 10-part Double Lens Series (Lean Blockchain House × STUART) as the new core of the MWW practice.
This update will transform MWW Practice into a coherent, powerful, and accessible program for organisations, educators, policymakers, designers, and communities seeking to understand, repair, and transform complex systems.
Coming soon.
Thank you for your patience as Me-We-World enters its next phase.
– Lawrence Kwakye, Me-We-World
The Me-We-World Program: From Vision to Practice
Introduction:
The Me-We-World Program turns our life-vision into practice.
Rooted in the six universal life challenges, it supports individuals and communities in navigating complexity, balancing autonomy with togetherness, and co-creating meaningful change.
You can step into the program through three living activities:
-
Imagining — exploring futures and redefining value
-
Ritualising — embodied practice and collective balance
-
Sharing — mapping complexity and cultivating awareness
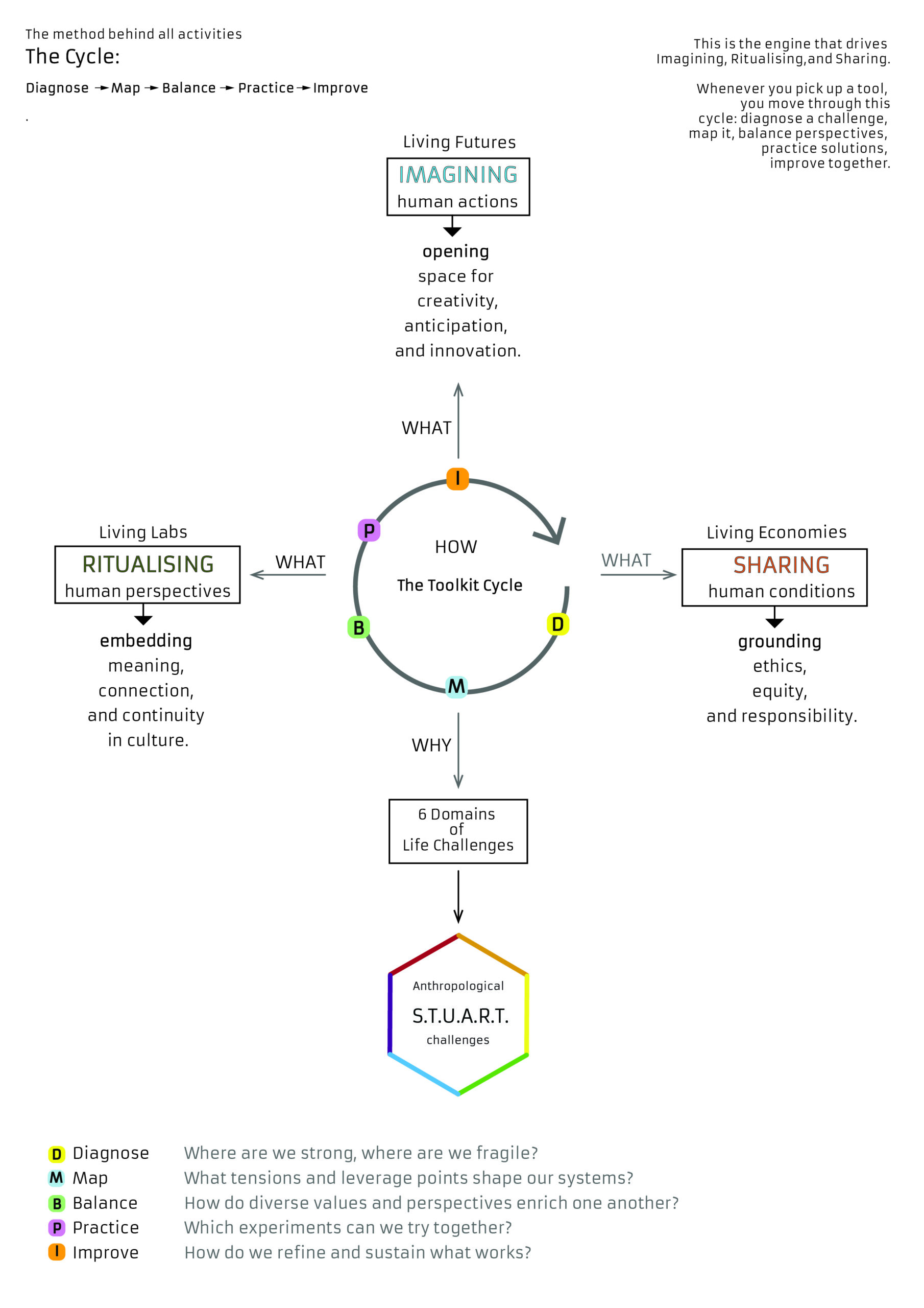
At the heart of each activity runs the Me-We Toolkit Cycle:
Diagnose → Map → Balance → Practice → Improve
Together, the WHY (life challenges), WHAT (activities), and HOW (cycle) form a living system of tools and pathways for transformation.
Ritualising
Embodied practice and collective balance.
Ground abstract ideas into lived experience. Through gamification, relational practices, and the immersive Me-We Tent, values become tangible and shared.
Imagining
Exploring futures and redefining value.
Step into a space of creativity and innovation. Use canvases, one-pagers, and design methods to prototype new possibilities and rethink what value means.
Sharing
Mapping complexity and cultivating awareness.
Make sense of interconnected challenges. Diagnose systems, map relationships, and use profile cards and canvases to create strategies for collective change.
WHY
Six universal life challenges.
Behind every Me-We activity lies a foundation: the six challenges of human life (S.T.U.A.R.T.). These show why a balance between ME and WE is essential.
Read more in the Whitepaper → or Get the One-Pager for a quick overview →
HOW
The Me-We Toolkit Cycle.
Every tool follows the same rhythm: Diagnose → Map → Balance → Practice → Improve. This cycle is the method that brings Imagining, Ritualising, and Sharing to life.
Discover the Toolkit Cycle →
Explore the Tools & Pathways to start practising
Ritualising
Practice & Balance
[Embodied practice, collective balance, and making values tangible]
• Practice & Balance (S.T.U.A.R.T. applied)
• Engagement & Gamification (Me-We Game)
• Heart IQ & Relational field practices
• Me-We Tent installation
(artistic anchor, immersive space)
Move the slider to the left and right to see some photos of the installation model
Welcome to the Me-We Project 2025
Where “Me” meets “We” — and the journey begins.
What started as a board game has grown into a living, breathing experience. Now a tent-like installation with winding paths, the Me-We Project invites you to explore the delicate dance between individuality and community. Walk freely. Feel the tension. Discover connection.
Pathways
For whom & how to enter
For educators (universities, schools, facilitators)
For entrepreneurs (sustainable business, innovation labs)
For communities (NGOs, municipalities, cultural groups)
Imagining
Improve (Innovation)
[Design Thinking – Systems Thinking – VIBE Coding]
Exploring futures, *redefining value, and (AI) prototyping new
possibilities through VIBE Coding (still under development/coming up)
Design Thinking for policymakers (STEEP) Social, Technical, Ecological, Economic, Political)
Design Thinking for community builders (5P) Canvas (People, Planet, Pneuma, Prosperity)
Move the slider to the left and right to see canvases
* additional info: Redefining Value One-Pager + Canvas see next section below
Pathways
For whom & how to enter
For educators (universities, schools, facilitators)
For entrepreneurs (sustainable business, innovation labs)
For communities (NGOs, municipalities, cultural groups)
Move the slider to the left and right to see canvases
Sharing
Diagnose & Mapping
[mapping complexity and cultivating collective awareness]
• Donella Meadows Systemic diagnosis/ Intervention Strategy
• Consideration Canvases, Complexity Mapping
• ME: Me-Cards & Wu Xing-Profile Cards/ WE: Governance Canvas
[Sustainable & Entrepreneurial context]
• Lean-Blockchain A3 + Simulation board
• Lean Value Circles (Canvas)
• Lean Blockchain House (Canvas)
• Verified Validation (Canvas)
• Value Stream Mapping (Canvas)
Canvases are co-developed with Blockchain for Lean
For purchase, go to ArtMotivator
Pathways
For whom & how to enter
For educators (universities, schools, facilitators)
For entrepreneurs (sustainable business, innovation labs)
For communities (NGOs, municipalities, cultural groups)







